İçeriğe atla
Ana Sayfa
>
Sağlık Bilimleri Fakültesi
>
Ebelik Bölümü
>
Yönetim
Menü
"Kelebek Etkisi"
Üniversite
Kurumsal
Atlas Hakkında
Vizyon ve Misyon
Kurumsal Kimlik Kılavuzu
Mevzuat
Bilgi Edinme
Kişisel Verilerin Korunması
Üniversite Yönetimi
Mütevelli Heyet Başkanı Mesajı
Rektörün Mesajı
Rektörlük
Senato
Üniversite Yönetim Kurulu
Rektör Danışmanı
Uluslararası Danışma Kurulu
Ulusal Danışma Kurulu
Genel Sekreterlik ve İdari Birimler
Komisyonlar ve Kurullar
Akreditasyon Komisyonu
Girişimsel Olmayan Bilimsel Araştırmalar Etik Kurulu
Kalite Komisyonu
Klinik Araştırmalar Etik Kurulu
Stratejik Plan Komisyonu
Sosyal ve Beşeri Bilimler Araştırma ve Yayın Etik Kurulu
Akademik
Lisansüstü Eğitim Enstitüsü
Tıp Fakültesi (Türkçe/İngilizce)
Diş Hekimliği Fakültesi (Türkçe/İngilizce)
Sağlık Bilimleri Fakültesi
Mühendislik ve Doğa Bilimleri Fakültesi
İnsan ve Toplum Bilimleri Fakültesi
Sanat, Tasarım ve Mimarlık Fakültesi
Meslek Yüksekokulu
Yabancı Diller Yüksekokulu
Araştırma
Atlas Laboratuvarlar
Atlas Teknoloji Geliştirme Merkezi
Atlas Teknoloji Transfer Ofisi
Atlas Üniversitesi Tıp ve Sağlık Bilimleri Dergisi
Bilimsel Araştırma Projeleri Koordinasyon Birimi
BAP Birimi Hakkında
BAP Komisyonu
Kütüphane
Uygulama ve Araştırma Merkezleri
Ağız ve Diş Sağlığı Uygulama ve Araştırma Merkezi
Beyin Araştırmaları ve Yapay Zekâ Uygulama ve Araştırma Merkezi
Dil Öğretimi Uygulama ve Araştırma Merkezi
Sağlık Uygulama ve Araştırma Merkezi
Sürekli Eğitim Merkezi
Uzaktan Eğitim Uygulama ve Araştırma Merkezi
Öğrenci
Akademik Takvim
Bilgi Paketi / Ders Kataloğu
Öğrenci İşleri Daire Başkanlığı
Engelsiz Erişim Birimi
Sağlık, Kültür ve Spor Daire Başkanlığı
Atlas Kariyer Merkezi
Hastanelerimiz
Atlas Üniversitesi Hastanesi
Diş Hekimliği Fakültesi Hastanesi
Aday Öğrenci
Yatay Geçiş
Dikey Geçiş
Uluslararası
Erasmus+
Uluslararası İlişkiler Koordinatörlüğü
Uluslararası İşbirlikleri
Uluslararası Öğrenciler
Redlands, CA İşbirliği Programları
Coğrafi Bilgi Sistemleri Sertifika Programı
Kalite Güvencesi
Sürdürülebilir Atlas
Atlas Blog
İletişim Bilgileri
OIS
MyLMS
EBYS
Kütüphane Otom.
MyAtlas
22. BİLMÖK 2026 İstanbul Atlas Üniversitesi Ev Sahipliğinde Gerçekleşti
Dr. Öğr. Üyesi Şüheda Özkan: "Ergoterapi Çok Dinamik, Çok Yönlü ve Gelişen Bir Meslek"
Yüz Yüze Etkinlik
Anneler Günü Paneli - Çalışan Anne Olmak: Kariyer, Ruh Sağlığı ve Yaşam Dengesi
Dr. Öğr. Üyesi İlknur Yılmaz: "CRISPR Teknolojisi, Kalıcı ve Kesin Şifa Potansiyeli Taşıyor"
Yüz Yüze Etkinlik
Psikoloji Mezunlarıyla Kariyer Söyleşisi Gerçekleştirildi
Yüz Yüze Etkinlik
5.Psikoloji Günleri "Psikolojik Sağlamlık"
"Yükseköğretimde Dönüşümün Yol Haritası": Kalite, Dijitalleşme ve Üniversite 5.0 Vizyonu
Prof. Dr. Engin Gülal: "Dijital Dönüşümde Önemli Bir Adım Atıldı"
Yapay Zekâ Perspektifinden Sanat: Atlas MYO Öğrencilerinden Disiplinlerarası Sergi Ziyareti
Prof. Dr. Ersoy Kocabıçak, TYT Türk’te Oylum Talu’nun Konuğu Oldu
←
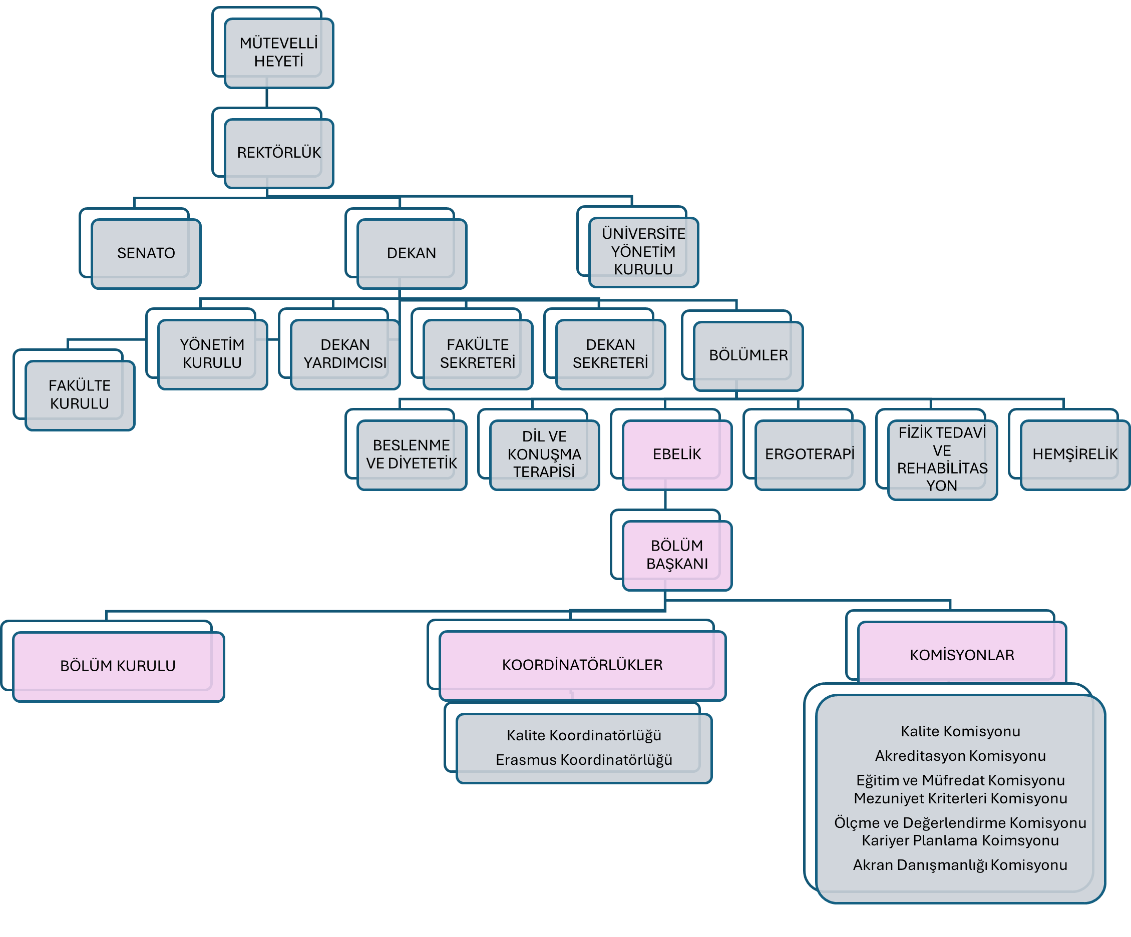
Ebelik Bölümü
Yönetim
Ebelik Bölümü
Hakkında
Yönetim
Tarihçe
Misyon ve Vizyon
Akademik Kadro
Komisyonlar ve Kurullar
Akreditasyon Komisyonu
Eğitim ve Müfredat Komisyonu
Kalite Komisyonu
Kariyer Planlama Komisyonu
Mezuniyet Kriterleri Komisyonu
Öğrenci İzlem Komisyonu
Ölçme ve Değerlendirme Komisyonu
Eğitim
Lisans Eğitimi
Lisansüstü Eğitim
Mezun
Laboratuvarlar
Mevzuat ve Formlar
İletişim
↓
İlgili Dosyalar
Organizasyon Şeması
IMG
Haberler
ARŞİVE GİT →
Sağlık Bilimleri Fakültesi
Haberler
Kağıthane İlçe Milli Eğitim Müdürlüğü İş Birliğinde Kadın Sağlığına Yönelik 6 Haftalık Eğitim Tamamlandı
29 Ocak 2026
Etkinlikler
ARŞİVE GİT →
Sağlık Bilimleri Fakültesi
Yüz Yüze Etkinlik
Ebelik Mesleğine İlk Adım 2. Geleneksel Fetoskop Teslim Töreni
22/04/2026 10:00
Dr. Ralph A. Defronzo Oditoryumu
Sağlık Bilimleri Fakültesi
Yüz Yüze Etkinlik
Dijital Dünyada Kadın Sağlığı Sempozyumu: Kadın Sağlığında Güncel Yol Haritası
20/02/2026 09:30
Dr. Ralph A. Defronzo Oditoryumu